当前位置:首页 > 新闻中心 > 分会动态

中交协新技术分会团体标准累计发布标准数量突破80项

发表时间: 2025-08-03 作者: 来源:交通运输新技术网 点击:1691次

近日,中国交通运输协会新技术促进分会标准化建设工作取得重要阶段性成果。截至目前,分会牵头编制发布的团体标准总数已突破80项,这一重要里程碑的达成,充分彰显了分会在推动行业标准化建设过程中发挥的积极作用,为促进交通运输行业高质量发展提供了相应的技术支持和规范依据。

作为中国交通运输协会的37家分支机构之一,新技术促进分会始终坚持以服务国家重大战略需求为导向,深入贯彻落实《国家标准化发展纲要》精神,充分发挥行业协会桥梁纽带作用。分会依托雄厚的专家智库资源,汇聚了包括院士专家、行业领军人才、龙头企业技术骨干在内的标准化工作队伍,构建了产学研用深度融合、协同创新的标准化工作机制。通过创新工作方法,建立快速响应机制,实现了标准立项、编制、发布全流程的高效运转,显著提升了标准制定效率和质量,有效满足了行业创新发展需求。

此次团体标准数量突破80项,充分展现了新技术促进分会在标准化建设方面的专业优势和引领作用。分会通过系统化、规范化的标准体系建设,形成了覆盖全面、结构合理、技术先进的标准体系框架。这些标准的制定,不仅有利于填补多项关键技术领域标准空白,更为推动行业技术创新、产业升级和高质量发展提供了重要保障,在提升行业整体技术水平、规范市场秩序、促进国际交流合作等方面发挥了积极作用。

中国交通运输协会新技术促进分会牵头编制发布的团体标准突破80项是分会标准化工作的重要里程碑,标志着分会标准化建设进入新阶段。未来,分会将在中国交通运输协会的指导下,继续深入贯彻落实国家标准化发展战略,紧密围绕行业发展需求,以创新驱动为引领,以质量提升为核心,持续完善标准体系,强化标准实施应用,为推动交通运输行业创新发展作出新的更大贡献。

新技术促进分会将以此为契机,进一步发挥平台优势和组织优势,凝聚行业共识,汇聚创新资源。分会将以更高标准、更严要求推进标准化建设工作,重点加强新兴领域标准研制,深化标准交流合作,完善标准动态更新机制,不断提升标准的先进性、适用性和影响力,为加快建设交通强国、实现高质量发展提供更加有力的标准支撑。同时,分会将持续深化标准创新,加强标准实施应用效果评估,推动标准与科技创新、产业发展的深度融合,不断提升我国在国际标准制定中的话语权和影响力,为构建新发展格局贡献标准力量。

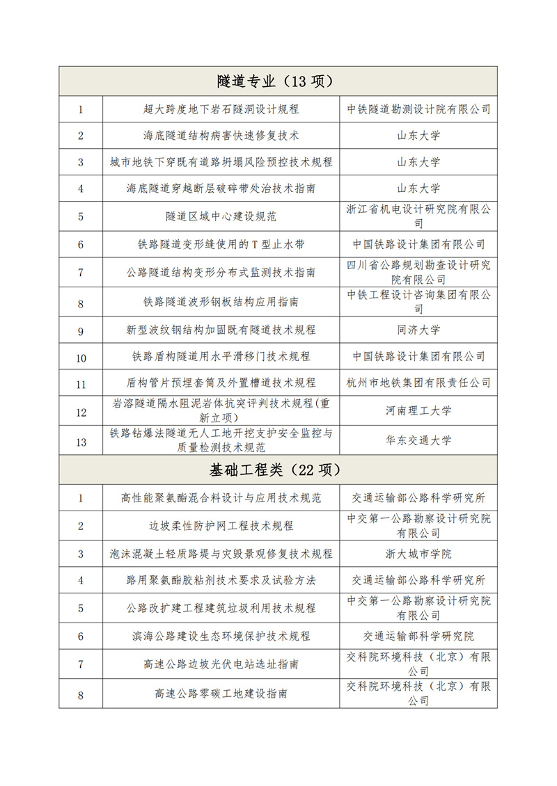
中国交通运输协会新技术促进分会在研团体标准项目清单

中国交通运输协会新技术促进分会标准事业部

张保平:15611990175

张   华:15910814997

史丛敏:18510664556

褚丽丽:13611087456

杨   硕:13001160158

吴月烜:15711054196

姚建军:15910372084

耿宏泽:15701125808

赵鑫丹:15701545289

任青梅:13141199217

座   机:010-82890909

 

中国交通运输协会新技术促进分会

联系电话:010-82890909

 

编辑:杨娜、张华、赵鑫丹、任青梅

校对:武文全、杜小川、张保平 

审核:于丁

最新公告


还没有账号?立即注册
已有账号?